学生 | 教工 | 校友 |
化院要闻
校园动态

【学生处】我校心理健康教育工作斩获多项省级荣誉,创新实践彰显育人实效

来源:学生处 作者:学生处点击数:日期:2025-06-26

近日,四川省高校“5.25”心理健康系列活动的评选结果相继揭晓。我校心理健康教育工作实现多点突破,成果斐然。在志愿服务、案例推广、知识普及、数字心育等领域,我校荣获多项省级荣誉,以创新实践彰显了心理健康育人的实际成效。

一、 志愿服务创品牌:园艺疗愈项目荣膺川渝大赛银奖

在“青春为中国式现代化挺膺担当”2025年川渝大学生志愿服务项目大赛中,我校学生心理健康教育中心指导的“心灵之旅・健康相伴——‘滋蘭心园’园艺心理疗愈”项目,从682个参赛项目里脱颖而出,荣获大赛银奖。项目首创“1224”服务体系(1个核心、2条路径、2种形式、4项服务),通过“美育+劳育”融合模式,有效缓解参与者心理压力、增强生命意义感。项目团队更将种植义卖所得捐赠各级红十字会和西藏地震灾区,实现“心理育人”与“社会服务”双效合一,彰显化院青年的责任担当。

二、 育人模式树标杆:学科特色案例获省级推广

我校药品与环境工程学院报送的《构建实验台边的“心”生态》案例,成功入选四川省大学生心理健康教育典型案例,并在首届四川省大学生心理健康嘉年华暨全省学生心理健康宣传教育月活动中获得心理案例展示机会。该案例立足专业特色,精准聚焦实验环境与学业压力下(尤其家庭经济困难)学生的心理需求,打造“讲座科普-团辅共情-咨询修复”三维育人体系。这一模式将心理健康教育深度融入专业学习场景,变“外围介入”为“浸润式陪伴”,显著提升了工作的亲和力与精准度,形成了可复制、有温度且能精准帮扶家庭经济困难学生的心理育人范式。

三、 知识普及拓广度:竞赛组织获全国性平台认可

在由爱力师心理、毫末高校心理委员工作平台、福建省心理咨询与健康教育研究会举办的第六届 “爱力师杯” 心理知识竞赛中,我校成功组织校级心理知识竞赛,全校参与人数超 450 人,有效普及了心理健康知识,培养了学生良好的心理品质。此次竞赛中,我校荣获 “优秀组织奖”,心理中心三名教师荣获 “优秀指导老师” 称号,三名同学分获校级一、二、三等奖,展现了我校师生在心理知识学习与传播方面的成效。

同时,我校积极组织学生参与由中国心理卫生协会发起的 “心影相随” 公益观影活动、“蓝信封” 书信笔友活动、“健心跑” 体卫融合等全国性心理健康活动,通过多元形式引导学生关注心理健康,提升心理素养,并获中国心理卫生协会致函感谢,为心理健康理念的推广起到了积极作用。

四、 数字心育结硕果:微课微视频赛事成绩斐然

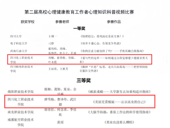
在四川省高校“5.25”心理健康系列活动评选中,我校师生作品凭借创新性与实践性,在众多高校中脱颖而出,斩获多个奖项。此次佳绩是对我校探索数字化心理健康教育路径的充分肯定。其中,教师微课作品《爱与性的边界——如何通过自我觉察建立健康亲密关系》与《美丽无需模版——认识真实的自己》,分别荣获第二届高校心理健康教育工作者心理知识科普视频比赛一等奖和三等奖;学生微电影作品《风中有朵雨做的云》荣获第二届高校学生心理微视频比赛三等奖;44名学生在第二届高校学生心理知识比赛中获奖,学校最终获得优秀组织奖。

深耕心育沃土,护航青春成长。系列荣誉的取得,彰显了我校构建“心育赋能、五育融合、数字创新”心理育人体系的显著成效。未来,学校将持续深化心理健康教育内涵建设,拓展服务辐射广度,为培养积极向上、全面发展的时代新人注入“心”动力!

上一条:【数字经济学院】数智技术赋能公共安全教育 ——开展沉浸式消防安全科普活动

下一条:【数字经济学院】赴宜宾开展访企拓岗促就业工作